lvzhiqiang 5 سال پیش
والد
کامیت
889f63bdee

+ 156 - 65
source/_posts/af-mq-kafka.md

@@ -20,9 +20,9 @@ tags:
 
 ## 概述
 
-- 一句话定义
+- 定义
     ```
-    Apache开源的用Scala和Java编写的基于发布/订阅模式的以队列为模型的分布式消息中间件,主要应用于大数据实时处理领域。
+    Apache开源的使用Scala和Java编写的基于发布/订阅模式的以队列为模型的分布式消息中间件,主要应用于大数据实时处理领域。
     ```
 - 维基百科
 
@@ -35,18 +35,32 @@ tags:
     3. 根据2014年Quora的帖子,Jay Kreps似乎已经将它以作家弗朗茨·卡夫卡命名。
     4. Kreps选择将该系统以一个作家命名是因为,它是“一个用于优化写作的系统”,而且他很喜欢卡夫卡的作品。
     ```
+- 消息队列的2种模式
+    ```
+    1.点对点模式(一对一,消费者主动拉取数据,消息收到后消息清除)
+        消息生产者生产消息发送到Queue中,然后消息消费者从Queue中取出并且消费消息。
+        消息被消费以后,queue中不再有存储,所以消息消费者不可能消费到已经被消费的消息。
+        Queue支持存在多个消费者,但是对一个消息而言,只会有一个消费者可以消费。
+    2.发布/订阅模式(一对多,消费者消费数据之后不会清除消息)
+        消息生产者(发布)将消息发布到topic中,同时有多个消息消费者(订阅)消费该消息。
+        和点对点方式不同,发布到topic的消息会被所有订阅者消费。
+    ```
 - 基础架构
     ![抱歉,图片休息了](af-mq-kafka/af-mq-kafka-001.png)
     ```
     1. Producer : 消息生产者,向kafka broker发消息的客户端;
     2. Consumer : 消息消费者,向kafka broker取消息的客户端;
     3. Consumer Group(CG): 消费者组,由多个consumer组成。
-        消费者组内每个消费者负责消费不同分区的数据,一个分区只能由一个组内消费者消费;消费者组之间互不影响。所有的消费者都属于某个消费者组,即消费者组是逻辑上的一个订阅者。
+        消费者组内每个消费者负责消费不同分区的数据,同一时刻一个分区只能由一个组内消费者消费,消费者组之间互不影响。
+        所有的消费者都属于某个消费者组,即消费者组是逻辑上的一个订阅者。
+        消费者组的引用提高了消费能力。
     4. Broker : 消息中转角色,负责接收、存储、转发消息,在JMS规范中称为Provider。
         一台kafka服务器就是一个broker。一个集群由多个broker组成。一个broker可以容纳多个topic。
     5. Topic : 消息主题(逻辑分类),可以理解为一个队列,生产者和消费者面向的都是一个topic;
-    6. Partition: 为了实现扩展性,一个非常大的topic可以分布到多个broker(即服务器)上,一个topic可以分为多个partition,每个partition是一个有序的队列;
-    7. Replica: 副本,为保证集群中的某个节点发生故障时该节点上的partition数据不丢失,且kafka仍然能够继续工作,kafka提供了副本机制,一个topic的每个分区都有若干个副本,即一个leader和若干个follower。
+    6. Partition: 分区,提高topic的负载均衡能力及扩展性。
+        一个非常大的topic可以分布到多个broker(即服务器)上,一个topic可以分为多个partition,每个partition是一个有序的队列;
+    7. Replica: 副本,提高冗余能力及高可用性。
+        为保证集群中的某个节点发生故障时该节点上的partition数据不丢失,且kafka仍然能够继续工作,kafka提供了副本机制,一个topic的每个分区都有若干个副本,即一个leader和若干个follower。
     8. leader: 每个分区多个副本的“主”,生产者发送数据的对象,以及消费者消费数据的对象都是leader。
     9. follower: 每个分区多个副本中的“从”,实时从leader中同步数据,保持和leader数据的同步。leader发生故障时,某个follower会成为新的leader。
     ```
@@ -84,7 +98,7 @@ tags:
 5. 创建相关日志文件夹
     ```
     # mkdir -pv /tmp/kafka-logs/{1,2}
-    # mkdir -pv /tmp/zookeeper
+    # mkdir -pv /tmp/zookeeper-logs
     ```
 6. 配置集群参数
     ```
@@ -98,7 +112,7 @@ tags:
     delete.topic.enable=true
     #处理网络请求的线程数量
     num.network.threads=3
-    #用来处理磁盘IO的现成数量
+    #处理磁盘IO的线程数量
     num.io.threads=8
     #发送套接字的缓冲区大小
     socket.send.buffer.bytes=102400
@@ -106,14 +120,16 @@ tags:
     socket.receive.buffer.bytes=102400
     #请求套接字的缓冲区大小
     socket.request.max.bytes=104857600
-    #kafka运行日志存放的路径
+    #kafka存放暂存数据的路径,并非日志目录
     log.dirs=/tmp/kafka-logs/1
-    #topic在当前broker上的分区个数
+    #自动创建topic时默认的分区个数,默认为1个分区1个副本
     num.partitions=1
     #用来恢复和清理data下数据的线程数量
     num.recovery.threads.per.data.dir=1
-    #segment文件保留的最长时间,超时将被删除
+    #segment文件保留的最长时间,超时将被删除,默认7天
     log.retention.hours=168
+    # The maximum size of a log segment file. When this size is reached a new log segment will be created.
+    log.segment.bytes=1073741824
     #配置连接Zookeeper集群地址,多个用逗号分隔
     zookeeper.connect=localhost:2181
     ```
@@ -139,6 +155,26 @@ tags:
     ```
     [root@144 bin]# kafka-server-stop.sh stop
     ```
+9. 群起脚本(附加)
+    ```
+    #!/bin/bash
+    case $1 in
+    "start"){
+    for i in hadoop102 hadoop103 hadoop104
+    do
+        echo "*************$i*************"
+        ssh $i "/usr/program/kafka/bin/kafka-server-start.sh -daemon /usr/program/kafka/config/server.properties"
+    done
+    };;
+    "stop"){
+    for i in hadoop102 hadoop103 hadoop104
+    do
+        echo "*************$i*************"
+        ssh $i "/usr/program/kafka/bin/kafka-server-stop.sh /usr/program/kafka/config/server.properties"
+    done
+    };;
+    esac
+    ```
    
 ### `命令行操作`
 
@@ -148,6 +184,8 @@ tags:
     ```
 - 创建topic
     ```
+    # 副本数不能大于当前可用broker数量
+    # 副本数是leader和follower加起来的总数,即副本包括leader和follower
     [root@144 bin]# kafka-topics.sh --zookeeper 127.0.0.1:2181 --create --replication-factor 2 --partitions 2 --topic test
     ```
 - 查看某个topic详情
@@ -164,14 +202,14 @@ tags:
     ```
 - 发送消息
     ```
-    [root@144 bin]# kafka-console-producer.sh --broker-list 127.0.0.1:9093 --topic test
+    [root@144 bin]# kafka-console-producer.sh --broker-list 127.0.0.1:9093,127.0.0.1:9094 --topic test
     ```
 - 消费消息
     ```
     [root@144 bin]# kafka-console-consumer.sh --bootstrap-server 127.0.0.1:9093 --topic test --from-beginning
     ```
     ```
-    0.9版本之后就过时了,而且新版本也删除了这种启动方式
+    # 0.9版本之后就过时了,而且新版本也删除了这种启动方式
     [root@144 bin]# kafka-console-consumer.sh --zookeeper 127.0.0.1:2181 --topic test --from-beginning
     ```
        
@@ -179,18 +217,30 @@ tags:
 
 ### `工作流程及文件存储机制`
 
+- **kafka工作流程**
+
 ![抱歉,图片休息了](af-mq-kafka/af-mq-kafka-002.png)
 ```
 Kafka中的消息是以topic进行分类的,生产者生产消息,消费者消费消息,都是面向topic的。
 topic是逻辑上的概念,而partition是物理上的概念,每个partition对应于一个log文件,该log文件中存储的就是producer生产的数据。 
-Producer生产的数据会被不断追加到该log文件末端,且每条数据都有自己的offset。
+Producer生产的数据会被不断追加到该log文件末端,且每条数据都有自己的offset。即kafka只能保证区内有序,并不能保证全局有序。
 消费者组中的每个消费者,都会实时记录自己消费到了哪个offset,以便出错恢复时,从上次的位置继续消费。
 ```
+
+- **kafka文件存储机制**
+
 ![抱歉,图片休息了](af-mq-kafka/af-mq-kafka-003.png)
 ```
-由于生产者生产的消息会不断追加到log文件末尾,为防止log文件过大导致数据定位效率低下,Kafk采取了分片和索引机制,将每个partition分为多个segment。
-每个segment对应两个文件——“.index”文件和“.log”文件。这些文件位于一个文件夹下,该文件夹的命名规则为: 新版本存储好像有变化
-topic名称+分区序号。例如,test这个topic有2个分区,则其对应的文件夹为test-0,test-1。index和log文件以当前segment的第一条消息的offset命名。
+由于生产者生产的消息会不断追加到log文件末尾,为防止log文件过大导致数据定位效率低下,Kafka采取了分片和索引机制,将每个partition分为多个segment。
+每个segment对应两个文件——“.index”文件和“.log”文件。这些文件位于一个文件夹下,该文件夹的命名规则为:topic名称+分区序号。
+例如,test这个topic有2个分区,则其对应的文件夹为test-0,test-1。index和log文件以当前segment的第一条消息的offset命名。
+---
+00000000000000000000.index
+00000000000000000000.log
+00000000000000170410.index
+00000000000000170410.log
+00000000000000239430.index
+00000000000000239430.log
 ```
 ![抱歉,图片休息了](af-mq-kafka/af-mq-kafka-004.png)
 ```
@@ -211,76 +261,116 @@ index文件存储大量的索引信息,log文件存储大量的数据,索引
         c.既没有partition值又没有key值的情况下,第一次调用时随机生成一个整数(后面每次调用在这个整数上自增),将这个值与topic可用的partition总数取余得到partition值,也就是常说的round-robin算法。
     ```
 - 数据可靠性保证
-    ```
-    为保证producer发送的数据,能可靠的发送到指定的topic,topic的每个partition收到producer发送的数据后,
-    都需要向producer发送ack(acknowledgement确认收到),如果producer收到ack,就会进行下一轮的发送,否则重新发送数据。
+    - 副本数据同步策略
+        ```
+        为保证producer发送的数据,能可靠的发送到指定的topic,topic的每个partition收到producer发送的数据后,
+        都需要向producer发送ack(acknowledgement确认收到),如果producer收到ack,就会进行下一轮的发送,否则重新发送数据。
+        ---
+        何时发送ack?
+        确保有follower与leader同步完成,leader再发送ack,这样才能保证leader挂掉之后,能在follower中选举出新的leader。
+        ---
+        多少个follower同步完成后发送ack?
+        一种方案是半数以上的follower同步完成,即可发送ack。优点是延迟低;缺点是选举新的leader时,容忍n台节点的故障,需要2n+1个副本
+        另一种方案是全部的follower同步完成,才可以发送ack。优点是选举新的leader时,容忍n台节点的故障,需要n+1个副本;缺点是延迟高
+        ---
+        Kafka选择了第二种方案,原因如下:
+        1.同样为了容忍n台节点的故障,第一种方案需要2n+1个副本,而第二种方案只需要n+1个副本,而Kafka的每个分区都有大量的数据,第一种方案会造成大量数据的冗余。
+        2.虽然第二种方案的网络延迟会比较高,但网络延迟对Kafka的影响较小。
+        ```
+    - ISR
+        ```
+        采用第二种方案之后,设想以下情景:leader收到数据,所有follower都开始同步数据,但有一个follower,因为某种故障,迟迟不能与leader进行同步,
+        那leader就要一直等下去,直到它完成同步,才能发送ack。这个问题怎么解决呢?
+        Leader维护了一个动态的in-sync replica set(ISR),意为和leader保持同步的follower集合。当ISR中的follower完成数据的同步之后,leader就
+        会给producer发送ack。如果follower长时间未向leader同步数据,则该follower将被踢出ISR,该时间阈值由replica.lag.time.max.ms参数设定。 
+        Leader发生故障之后,就会从ISR中选举新的leader。
+        ```
+    - ack应答机制
+        ```
+        对于某些不太重要的数据,对数据的可靠性要求不是很高,能够容忍数据的少量丢失,所以没必要等ISR中的follower全部接收成功。
+        所以Kafka为用户提供了三种可靠性级别,用户根据对可靠性和延迟的要求进行权衡,对acks参数配置。
+        ---
+        0:producer不等待broker的ack,这一操作提供了一个最低的延迟,broker一接收到还没有写入磁盘就已经返回,当broker故障时有可能丢失数据;
+        1:producer等待broker的ack,partition的leader落盘成功后返回ack,如果在follower同步成功之前leader故障,那么将会丢失数据;
+        -1(all):producer等待broker的ack,partition的leader和follower(ISR)全部落盘成功后才返回ack。但是如果在follower同步完成后,broker发送ack之前,leader发生故障,那么会造成数据重复。
+        ```
+    - 故障处理细节
+        ![抱歉,图片休息了](af-mq-kafka/af-mq-kafka-006.png)
+        ```
+        LEO:指的是每个副本最大的offset;
+        HW:指的是消费者能见到的最大的offset,ISR队列中最小的LEO。只能保证消费者消费数据的一致性,生产者生产数据的一致性由ack来保证。
+        ---
+        1. follower故障
+            follower发生故障后会被临时踢出ISR,待该follower恢复后,follower会读取本地磁盘记录的上次的HW,并将log文件高于HW的部分截取掉,
+            从HW开始向leader进行同步。等该follower的LEO大于等于该Partition的HW,即follower追上leader之后,就可以重新加入ISR了。
+        2. leader故障
+            leader发生故障之后,会从ISR中选出一个新的leader,为保证多个副本之间的数据存储一致性,其余的follower会先将各自的log文件
+            高于HW的部分截掉,然后从新的leader同步数据。这只能保证副本之间的数据一致性,并不能保证数据不丢失或者不重复。
+        ```
+- Exactly Once语义
+    ```
+    将服务器的ACK级别设置为-1,可以保证Producer到Server之间不会丢失数据,即AtLeast Once(最少一次)语义。相对的,将服务器ACK级别设置为0,
+    可以保证生产者每条消息只会被发送一次,即AtMost Once(最多一次)语义。
     ---
-    何时发送ack?
-    确保有follower与leader同步完成,leader再发送ack,这样才能保证leader挂掉之后,能在follower中选举出新的leader。
+    AtLeast Once可以保证数据不丢失,但是不能保证数据不重复;相对的,AtLeast Once可以保证数据不重复,但是不能保证数据不丢失。但是,对于一些
+    非常重要的信息,比如说交易数据,下游数据消费者要求数据既不重复也不丢失,即Exactly Once(精准一次性)语义。在0.11版本以前的Kafka,对此是
+    无能为力的,只能保证数据不丢失,再在下游消费者对数据做全局去重。对于多个下游应用的情况,每个都需要单独做全局去重,这就对性能造成了很大影响。
     ---
-    多少个follower同步完成后发送ack?
-    一种方案是半数以上的follower同步完成,即可发送ack。优点是延迟低;缺点是选举新的leader时,容忍n台节点的故障,需要2n+1个副本
-    另一种方案是全部的follower同步完成,才可以发送ack。优点是选举新的leader时,容忍n台节点的故障,需要n+1个副本;缺点是延迟高
+    0.11版本的Kafka,引入了一项重大特性:幂等性。所谓的幂等性就是指Producer不论向Server发送多少次重复数据,Server端都只会持久化一条。
+    幂等性结合AtLeast Once语义,就构成了Kafka的Exactly Once语义。即:AtLeast Once + 幂等性 = Exactly Once
     ---
-    Kafka选择了第二种方案,原因如下:
-    1.同样为了容忍n台节点的故障,第一种方案需要2n+1个副本,而第二种方案只需要n+1个副本,而Kafka的每个分区都有大量的数据,第一种方案会造成大量数据的冗余。
-    2.虽然第二种方案的网络延迟会比较高,但网络延迟对Kafka的影响较小。
-    ```
-    ```
-    采用第二种方案之后,设想以下情景:leader收到数据,所有follower都开始同步数据,但有一个follower,因为某种故障,迟迟不能与leader进行同步,
-    那leader就要一直等下去,直到它完成同步,才能发送ack。这个问题怎么解决呢?
-    Leader维护了一个动态的in-sync replica set(ISR),意为和leader保持同步的follower集合。当ISR中的follower完成数据的同步之后,leader就
-    会给producer发送ack。如果follower长时间未向leader同步数据,则该follower将被踢出ISR,该时间阈值由replica.lag.time.max.ms参数设定。 
-    Leader发生故障之后,就会从ISR中选举新的leader。
-    ```
-    ```
-    对于某些不太重要的数据,对数据的可靠性要求不是很高,能够容忍数据的少量丢失,所以没必要等ISR中的follower全部接收成功。
-    所以Kafka为用户提供了三种可靠性级别,用户根据对可靠性和延迟的要求进行权衡,对acks参数配置。
+    要启用幂等性,只需要将Producer的参数中enable.idompotence设置为true即可。Kafka的幂等性实现其实就是将原来下游需要做的去重放在了数据上游。
+    开启幂等性的Producer在初始化的时候会被分配一个PID,发往同一Partition的消息会附带Sequence Number。而Broker端会对
+    <PID, Partition, SeqNumber>做缓存,当具有相同主键的消息提交时,Broker只会持久化一条。
     ---
-    0:producer不等待broker的ack,这一操作提供了一个最低的延迟,broker一接收到还没有写入磁盘就已经返回,当broker故障时有可能丢失数据;
-    1:producer等待broker的ack,partition的leader落盘成功后返回ack,如果在follower同步成功之前leader故障,那么将会丢失数据;
-    -1(all):producer等待broker的ack,partition的leader和follower全部落盘成功后才返回ack。但是如果在follower同步完成后,broker发送ack之前,leader发生故障,那么会造成数据重复。
-    ```
-    ```
-    LEO:指的是每个副本最大的offset;
-    HW:指的是消费者能见到的最大的offset,ISR队列中最小的LEO。
-    ---
-    1. follower故障
-        follower发生故障后会被临时踢出ISR,待该follower恢复后,follower会读取本地磁盘记录的上次的HW,并将log文件高于HW的部分截取掉,
-        从HW开始向leader进行同步。等该follower的LEO大于等于该Partition的HW,即follower追上leader之后,就可以重新加入ISR了。
-    2. leader故障
-        leader发生故障之后,会从ISR中选出一个新的leader,之后为保证多个副本之间的数据一致性,其余的follower会先将各自的log文件高于HW
-        的部分截掉,然后从新的leader同步数据。这只能保证副本之间的数据一致性,并不能保证数据不丢失或者不重复。
+    但是PID重启就会变化,同时不同的Partition也具有不同主键,所以幂等性无法保证跨分区跨会话的Exactly Once。
     ```
   
 ### `消费者`
 
 - 消费方式
     ```
-    consumer采用pull(拉)模式从broker中读取数据。
+    发布订阅模式有推送和拉取2种消费方法,kafka consumer采用pull(拉)模式从broker中读取数据。
     ---
-    push(推)模式很难适应消费速率不同的消费者,因为消息发送速率是由broker决定的。它的目标是尽可能以最快速度传递消息,
-    但是这样很容易造成consumer来不及处理消息,典型的表现就是拒绝服务以及网络拥塞。而pull模式则可以根据consumer的消
-    费能力以适当的速率消费消息。
+    push(推)模式很难适应消费速率不同的消费者,因为消息发送速率是由broker决定的。
+    它的目标是尽可能以最快速度传递消息,但是这样很容易造成consumer来不及处理消息,典型的表现就是拒绝服务以及网络拥塞。
     ---
-    pull模式不足之处是,如果kafka没有数据,消费者可能会陷入循环中,一直返回空数据。针对这一点,Kafka的消费者在消费数据时
-    会传入一个时长参数timeout,如果当前没有数据可供消费,consumer会等待一段时间之后再返回,这段时长即为timeout。
+    pull(拉)模式则可以根据consumer的消费能力以适当的速率消费消息。
+    不足之处是kafka消费者需要维护一个长轮询,比较耗资源。如果没有数据,消费者可能会陷入循环中,一直返回空数据。
+    针对这一点,Kafka的消费者在消费数据时会传入一个时长参数timeout,如果当前没有数据可供消费,consumer会等待一段时间之后再返回,这段时长即为timeout。
     ```
 - 分区分配策略
     ```
     一个consumer group中有多个consumer,一个topic有多个partition,所以必然会涉及到partition的分配问题,即确定哪个
-    partition由哪个consumer来消费。Kafka有两种分配策略,一是RoundRobin,一是Range。
+    partition由哪个consumer来消费。Kafka有两种分配策略,一是RoundRobin(轮询),一是Range(范围,默认)
     ---
-    同一个消费者组中的消费者,同一时刻只能有一个消费者消费。
+    一个分区同一时刻只能被同一个消费者组(ConsumerGroup)内的一个消费者消费,消费者组之间互不影响。
+    当消费者组中的消费者个数发生变化时(增多或减少)或者Topic分区发生变化时,都会触发分区重新分配。 
     ```
+    ![抱歉,图片休息了](af-mq-kafka/af-mq-kafka-009.png)
 - offset的维护
     ```
     由于consumer在消费过程中可能会出现断电宕机等故障,consumer恢复后,需要从故障前的位置的继续消费,所以consumer需要实时
     记录自己消费到了哪个offset,以便故障恢复后继续消费。所以offset的维护是Consumer消费数据是必须考虑的问题。
+    kafka根据(Consumer Group+Topic+Partition)来确定唯一一个offset。
     ---
-    Kafka 0.11版本之前,consumer默认将offset保存在Zookeeper中,从0.11版本开始,consumer默认将offset保存在Kafka一个内置
-    的topic中,该 topic为__consumer_offsets。
-    ```
+    Kafka 0.9版本之前,consumer默认将offset保存在Zookeeper中,从0.9版本开始,consumer默认将offset保存在Kafka一个内置
+    的topic中,该topic为__consumer_offsets,默认有50个分区1个副本,分散在各个broker中。
+    ```
+    ```
+    1)修改配置文件consumer.properties,让普通消费者可以消费系统的Topic
+    exclude.internal.topics=false
+    2)读取 offset
+    0.11.0.0 之前版本:
+    bin/kafka-console-consumer.sh --topic __consumer_offsets --zookeeper localhost:2181 --formatter
+    "kafka.coordinator.GroupMetadataManager\$OffsetsMessageFormatter"
+    --consumer.config config/consumer.properties --from-beginning
+    0.11.0.0 之后版本(含):
+    bin/kafka-console-consumer.sh --topic __consumer_offsets --zookeeper localhost:2181 --formatter
+    "kafka.coordinator.group.GroupMetadataManager\$OffsetsMessageFormatter" 
+    --consumer.config config/consumer.properties --frombeginning
+    ```
+    ![抱歉,图片休息了](af-mq-kafka/af-mq-kafka-007.png)
   
 ### `高效读写数据`
 
@@ -288,7 +378,7 @@ index文件存储大量的索引信息,log文件存储大量的数据,索引
 1. 顺序写磁盘
     Kafka的producer生产数据,要写入到log文件中,写的过程是一直追加到文件末端,为顺序写。 
     官网有数据表明,同样的磁盘,顺序写能到600M/s,而随机写只有100K/s。这与磁盘的机械机构有关,顺序写之所以快,是因为其省去了大量磁头寻址的时间。
-2. 零复制技术
+2. 零拷贝技术
 ```
     
 ### `zk的作用`
@@ -297,6 +387,7 @@ index文件存储大量的索引信息,log文件存储大量的数据,索引
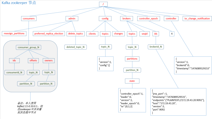
 Kafka集群中有一个broker会被选举为Controller,负责管理集群broker的上下线,所有topic的分区副本分配和leader选举等工作。
 Controller的管理工作都是依赖于Zookeeper的。 
 ```
+![抱歉,图片休息了](af-mq-kafka/af-mq-kafka-008.png)
     
 ### `事务`
 
@@ -326,7 +417,7 @@ Consumer事务
     中拉取消息发送到Kafka broker。
     ---
     batch.size: 只有数据积累到batch.size之后,sender才会发送数据。
-    linger.ms: 如果数据迟迟未达到 batch.size,sender等待linger.time之后就会发送数据。
+    linger.ms: 如果数据迟迟未达到batch.size,sender等待linger.time之后就会发送数据。
     ```
     ![抱歉,图片休息了](af-mq-kafka/af-mq-kafka-005.png)
 - 异步发送API

BIN
source/_posts/af-mq-kafka/af-mq-kafka-006.png


BIN
source/_posts/af-mq-kafka/af-mq-kafka-007.png


BIN
source/_posts/af-mq-kafka/af-mq-kafka-008.png


BIN
source/_posts/af-mq-kafka/af-mq-kafka-009.png