title: 消息中间件之 Kafka date: 2020-04-21 13:40:23 categories:
定义
Apache开源的使用Scala和Java编写的基于发布/订阅模式的以队列为模型的分布式消息中间件,主要应用于大数据实时处理领域。
维基百科
Kafka是由Apache软件基金会开发的一个开源流处理平台,由Scala和Java编写。该项目的目标是为处理实时数据提供一个统一、高吞吐、低延迟的平台。其持久化层本质上是一个“按照分布式事务日志架构的大规模发布/订阅消息队列”,这使它作为企业级基础设施来处理流式数据非常有价值。此外,Kafka可以通过Kafka Connect连接到外部系统(用于数据输入/输出),并提供了Kafka Streams——一个Java流式处理库。
发展历史
1. Kafka最初是由领英开发,并随后于2011年初开源,并于2012年10月23日由Apache Incubator孵化出站。
2. 2014年11月,几个曾在领英为Kafka工作的工程师,创建了名为Confluent的新公司,并着眼于Kafka。
3. 根据2014年Quora的帖子,Jay Kreps似乎已经将它以作家弗朗茨·卡夫卡命名。
4. Kreps选择将该系统以一个作家命名是因为,它是“一个用于优化写作的系统”,而且他很喜欢卡夫卡的作品。
消息队列的2种模式
1.点对点模式(一对一,消费者主动拉取数据,消息收到后消息清除)
消息生产者生产消息发送到Queue中,然后消息消费者从Queue中取出并且消费消息。
消息被消费以后,queue中不再有存储,所以消息消费者不可能消费到已经被消费的消息。
Queue支持存在多个消费者,但是对一个消息而言,只会有一个消费者可以消费。
2.发布/订阅模式(一对多,消费者消费数据之后不会清除消息)
消息生产者(发布)将消息发布到topic中,同时有多个消息消费者(订阅)消费该消息。
和点对点方式不同,发布到topic的消息会被所有订阅者消费。
1. Producer : 消息生产者,向kafka broker发消息的客户端;
2. Consumer : 消息消费者,向kafka broker取消息的客户端;
3. Consumer Group(CG): 消费者组,由多个consumer组成。
消费者组内每个消费者负责消费不同分区的数据,同一时刻一个分区只能由一个组内消费者消费,消费者组之间互不影响。
所有的消费者都属于某个消费者组,即消费者组是逻辑上的一个订阅者。
消费者组的引用提高了消费能力。
4. Broker : 消息中转角色,负责接收、存储、转发消息,在JMS规范中称为Provider。
一台kafka服务器就是一个broker。一个集群由多个broker组成。一个broker可以容纳多个topic。
5. Topic : 消息主题(逻辑分类),可以理解为一个队列,生产者和消费者面向的都是一个topic;
6. Partition: 分区,提高topic的负载均衡能力及扩展性。
一个非常大的topic可以分布到多个broker(即服务器)上,一个topic可以分为多个partition,每个partition是一个有序的队列;
7. Replica: 副本,提高冗余能力及高可用性。
为保证集群中的某个节点发生故障时该节点上的partition数据不丢失,且kafka仍然能够继续工作,kafka提供了副本机制,一个topic的每个分区都有若干个副本,即一个leader和若干个follower。
8. leader: 每个分区多个副本的“主”,生产者发送数据的对象,以及消费者消费数据的对象都是leader。
9. follower: 每个分区多个副本中的“从”,实时从leader中同步数据,保持和leader数据的同步。leader发生故障时,某个follower会成为新的leader。
安装部署集群规划:一台VPS上部署2个broker,组成集群
软件依赖:jdk,kafka
防火墙设置:如果是开发环境,直接关闭防火墙;如果是生产环境,就需要配置防火墙,增加端口规则
下载kafka程序包
# wget -P /opt/setups https://mirrors.tuna.tsinghua.edu.cn/apache/kafka/2.5.0/kafka_2.12-2.5.0.tgz
解压到指定目录
# mkdir -pv /usr/program
# tar -zxvf kafka_2.12-2.5.0.tgz -C /usr/program/
配置环境变量
[root@144 ~]# vim /etc/profile.d/my.sh
# kafka
KAFKA_HOME=/usr/program/kafka_2.12-2.5.0
PATH=$KAFKA_HOME/bin:$PATH
export KAFKA_HOME
export PATH
[root@144 ~]# source /etc/profile.d/my.sh
创建相关日志文件夹
# mkdir -pv /tmp/kafka-logs/{1,2}
# mkdir -pv /tmp/zookeeper-logs
配置集群参数
[root@144 ~]# cp ${KAFKA_HOME}/config/server.properties ${KAFKA_HOME}/config/server-1.properties
[root@144 ~]# vim ${KAFKA_HOME}/config/server-1.properties
#broker的全局唯一编号,不能重复
broker.id=1
#服务端口号
listeners=PLAINTEXT://:9093
#是否开启删除topic功能,否则只是标记删除
delete.topic.enable=true
#处理网络请求的线程数量
num.network.threads=3
#处理磁盘IO的线程数量
num.io.threads=8
#发送套接字的缓冲区大小
socket.send.buffer.bytes=102400
#接收套接字的缓冲区大小
socket.receive.buffer.bytes=102400
#请求套接字的缓冲区大小
socket.request.max.bytes=104857600
#kafka存放暂存数据的路径,并非日志目录
log.dirs=/tmp/kafka-logs/1
#自动创建topic时默认的分区个数,默认为1个分区1个副本
num.partitions=1
#用来恢复和清理data下数据的线程数量
num.recovery.threads.per.data.dir=1
#segment文件保留的最长时间,超时将被删除,默认7天
log.retention.hours=168
# The maximum size of a log segment file. When this size is reached a new log segment will be created.
log.segment.bytes=1073741824
#配置连接Zookeeper集群地址,多个用逗号分隔
zookeeper.connect=localhost:2181
[root@144 ~]# cp ${KAFKA_HOME}/config/server-1.properties ${KAFKA_HOME}/config/server-2.properties
[root@144 ~]# vim ${KAFKA_HOME}/config/server-2.properties
#broker的全局唯一编号,不能重复
broker.id=2
#服务端口号
listeners=PLAINTEXT://:9094
#kafka运行日志存放的路径
log.dirs=/tmp/kafka-logs/2
...
启动集群
[root@144 ~]# cd ${KAFKA_HOME}/bin
[root@144 bin]# zookeeper-server-start.sh -daemon ../config/zookeeper.properties
[root@144 bin]# kafka-server-start.sh -daemon ../config/server-1.properties
[root@144 bin]# kafka-server-start.sh -daemon ../config/server-2.properties
关闭集群
[root@144 bin]# kafka-server-stop.sh stop
群起脚本(附加)
#!/bin/bash
case $1 in
"start"){
for i in hadoop102 hadoop103 hadoop104
do
echo "*************$i*************"
ssh $i "/usr/program/kafka/bin/kafka-server-start.sh -daemon /usr/program/kafka/config/server.properties"
done
};;
"stop"){
for i in hadoop102 hadoop103 hadoop104
do
echo "*************$i*************"
ssh $i "/usr/program/kafka/bin/kafka-server-stop.sh /usr/program/kafka/config/server.properties"
done
};;
esac
命令行操作查看当前服务器中的所有topic
[root@144 bin]# kafka-topics.sh --zookeeper 127.0.0.1:2181 --list
创建topic
# 副本数不能大于当前可用broker数量
# 副本数是leader和follower加起来的总数,即副本包括leader和follower
[root@144 bin]# kafka-topics.sh --zookeeper 127.0.0.1:2181 --create --replication-factor 2 --partitions 2 --topic test
查看某个topic详情
[root@144 bin]# kafka-topics.sh --zookeeper 127.0.0.1:2181 --describe --topic test
删除topic
[root@144 bin]# kafka-topics.sh --zookeeper 127.0.0.1:2181 --delete --topic test
修改分区数
[root@144 bin]# kafka-topics.sh --zookeeper 127.0.0.1:2181 --alter --topic test --partitions 3
发送消息
[root@144 bin]# kafka-console-producer.sh --broker-list 127.0.0.1:9093,127.0.0.1:9094 --topic test
消费消息
[root@144 bin]# kafka-console-consumer.sh --bootstrap-server 127.0.0.1:9093 --topic test --from-beginning
# 0.9版本之后就过时了,而且新版本也删除了这种启动方式
[root@144 bin]# kafka-console-consumer.sh --zookeeper 127.0.0.1:2181 --topic test --from-beginning
工作流程及文件存储机制Kafka中的消息是以topic进行分类的,生产者生产消息,消费者消费消息,都是面向topic的。
topic是逻辑上的概念,而partition是物理上的概念,每个partition对应于一个log文件,该log文件中存储的就是producer生产的数据。
Producer生产的数据会被不断追加到该log文件末端,且每条数据都有自己的offset。即kafka只能保证区内有序,并不能保证全局有序。
消费者组中的每个消费者,都会实时记录自己消费到了哪个offset,以便出错恢复时,从上次的位置继续消费。
由于生产者生产的消息会不断追加到log文件末尾,为防止log文件过大导致数据定位效率低下,Kafka采取了分片和索引机制,将每个partition分为多个segment。
每个segment对应两个文件——“.index”文件和“.log”文件。这些文件位于一个文件夹下,该文件夹的命名规则为:topic名称+分区序号。
例如,test这个topic有2个分区,则其对应的文件夹为test-0,test-1。index和log文件以当前segment的第一条消息的offset命名。
---
00000000000000000000.index
00000000000000000000.log
00000000000000170410.index
00000000000000170410.log
00000000000000239430.index
00000000000000239430.log
index文件存储大量的索引信息,log文件存储大量的数据,索引文件中的元数据指向对应数据文件中message的物理偏移地址。
生产者分区策略
1.分区的原因
a.方便在集群中扩展,每个Partition可以通过调整以适应它所在的机器,而一个topic又可以有多个Partition组成,因此整个集群就可以适应任意大小的数据了;
b.可以提高并发,因为可以以Partition为单位读写了。
2.分区的原则
我们需要将producer发送的数据封装成一个ProducerRecord对象。
a.指明partition的情况下,直接将指明的值直接作为partiton值;
b.没有指明partition值但有key的情况下,将key的hash值与topic的partition数进行取余得到partition值;
c.既没有partition值又没有key值的情况下,第一次调用时随机生成一个整数(后面每次调用在这个整数上自增),将这个值与topic可用的partition总数取余得到partition值,也就是常说的round-robin算法。
数据可靠性保证
副本数据同步策略
为保证producer发送的数据,能可靠的发送到指定的topic,topic的每个partition收到producer发送的数据后,
都需要向producer发送ack(acknowledgement确认收到),如果producer收到ack,就会进行下一轮的发送,否则重新发送数据。
---
何时发送ack?
确保有follower与leader同步完成,leader再发送ack,这样才能保证leader挂掉之后,能在follower中选举出新的leader。
---
多少个follower同步完成后发送ack?
一种方案是半数以上的follower同步完成,即可发送ack。优点是延迟低;缺点是选举新的leader时,容忍n台节点的故障,需要2n+1个副本
另一种方案是全部的follower同步完成,才可以发送ack。优点是选举新的leader时,容忍n台节点的故障,需要n+1个副本;缺点是延迟高
---
Kafka选择了第二种方案,原因如下:
1.同样为了容忍n台节点的故障,第一种方案需要2n+1个副本,而第二种方案只需要n+1个副本,而Kafka的每个分区都有大量的数据,第一种方案会造成大量数据的冗余。
2.虽然第二种方案的网络延迟会比较高,但网络延迟对Kafka的影响较小。
ISR
采用第二种方案之后,设想以下情景:leader收到数据,所有follower都开始同步数据,但有一个follower,因为某种故障,迟迟不能与leader进行同步,
那leader就要一直等下去,直到它完成同步,才能发送ack。这个问题怎么解决呢?
Leader维护了一个动态的in-sync replica set(ISR),意为和leader保持同步的follower集合。当ISR中的follower完成数据的同步之后,leader就
会给producer发送ack。如果follower长时间未向leader同步数据,则该follower将被踢出ISR,该时间阈值由replica.lag.time.max.ms参数设定。
Leader发生故障之后,就会从ISR中选举新的leader。
ack应答机制
对于某些不太重要的数据,对数据的可靠性要求不是很高,能够容忍数据的少量丢失,所以没必要等ISR中的follower全部接收成功。
所以Kafka为用户提供了三种可靠性级别,用户根据对可靠性和延迟的要求进行权衡,对acks参数配置。
---
0:producer不等待broker的ack,这一操作提供了一个最低的延迟,broker一接收到还没有写入磁盘就已经返回,当broker故障时有可能丢失数据;
1:producer等待broker的ack,partition的leader落盘成功后返回ack,如果在follower同步成功之前leader故障,那么将会丢失数据;
-1(all):producer等待broker的ack,partition的leader和follower(ISR)全部落盘成功后才返回ack。但是如果在follower同步完成后,broker发送ack之前,leader发生故障,那么会造成数据重复。
LEO:指的是每个副本最大的offset;
HW:指的是消费者能见到的最大的offset,ISR队列中最小的LEO。只能保证消费者消费数据的一致性,生产者生产数据的一致性由ack来保证。
---
1. follower故障
follower发生故障后会被临时踢出ISR,待该follower恢复后,follower会读取本地磁盘记录的上次的HW,并将log文件高于HW的部分截取掉,
从HW开始向leader进行同步。等该follower的LEO大于等于该Partition的HW,即follower追上leader之后,就可以重新加入ISR了。
2. leader故障
leader发生故障之后,会从ISR中选出一个新的leader,为保证多个副本之间的数据存储一致性,其余的follower会先将各自的log文件
高于HW的部分截掉,然后从新的leader同步数据。这只能保证副本之间的数据一致性,并不能保证数据不丢失或者不重复。
Exactly Once语义
将服务器的ACK级别设置为-1,可以保证Producer到Server之间不会丢失数据,即AtLeast Once(最少一次)语义。相对的,将服务器ACK级别设置为0,
可以保证生产者每条消息只会被发送一次,即AtMost Once(最多一次)语义。
---
AtLeast Once可以保证数据不丢失,但是不能保证数据不重复;相对的,AtLeast Once可以保证数据不重复,但是不能保证数据不丢失。但是,对于一些
非常重要的信息,比如说交易数据,下游数据消费者要求数据既不重复也不丢失,即Exactly Once(精准一次性)语义。在0.11版本以前的Kafka,对此是
无能为力的,只能保证数据不丢失,再在下游消费者对数据做全局去重。对于多个下游应用的情况,每个都需要单独做全局去重,这就对性能造成了很大影响。
---
0.11版本的Kafka,引入了一项重大特性:幂等性。所谓的幂等性就是指Producer不论向Server发送多少次重复数据,Server端都只会持久化一条。
幂等性结合AtLeast Once语义,就构成了Kafka的Exactly Once语义。即:AtLeast Once + 幂等性 = Exactly Once
---
要启用幂等性,只需要将Producer的参数中enable.idompotence设置为true即可。Kafka的幂等性实现其实就是将原来下游需要做的去重放在了数据上游。
开启幂等性的Producer在初始化的时候会被分配一个PID,发往同一Partition的消息会附带Sequence Number。而Broker端会对
<PID, Partition, SeqNumber>做缓存,当具有相同主键的消息提交时,Broker只会持久化一条。
---
但是PID重启就会变化,同时不同的Partition也具有不同主键,所以幂等性无法保证跨分区跨会话的Exactly Once。
消费者消费方式
发布订阅模式有推送和拉取2种消费方法,kafka consumer采用pull(拉)模式从broker中读取数据。
---
push(推)模式很难适应消费速率不同的消费者,因为消息发送速率是由broker决定的。
它的目标是尽可能以最快速度传递消息,但是这样很容易造成consumer来不及处理消息,典型的表现就是拒绝服务以及网络拥塞。
---
pull(拉)模式则可以根据consumer的消费能力以适当的速率消费消息。
不足之处是kafka消费者需要维护一个长轮询,比较耗资源。如果没有数据,消费者可能会陷入循环中,一直返回空数据。
针对这一点,Kafka的消费者在消费数据时会传入一个时长参数timeout,如果当前没有数据可供消费,consumer会等待一段时间之后再返回,这段时长即为timeout。
分区分配策略
一个consumer group中有多个consumer,一个topic有多个partition,所以必然会涉及到partition的分配问题,即确定哪个
partition由哪个consumer来消费。Kafka有两种分配策略,一是RoundRobin(轮询),一是Range(范围,默认)。
---
一个分区同一时刻只能被同一个消费者组(ConsumerGroup)内的一个消费者消费,消费者组之间互不影响。
当消费者组中的消费者个数发生变化时(增多或减少)或者Topic分区发生变化时,都会触发分区重新分配。
offset的维护
由于consumer在消费过程中可能会出现断电宕机等故障,consumer恢复后,需要从故障前的位置的继续消费,所以consumer需要实时
记录自己消费到了哪个offset,以便故障恢复后继续消费。所以offset的维护是Consumer消费数据是必须考虑的问题。
kafka根据(Consumer Group+Topic+Partition)来确定唯一一个offset。
---
Kafka 0.9版本之前,consumer默认将offset保存在Zookeeper中,从0.9版本开始,consumer默认将offset保存在Kafka一个内置
的topic中,该topic为__consumer_offsets,默认有50个分区1个副本,分散在各个broker中。无论哪种方式,都只在消费者启动的时候访问一次。
1)修改配置文件consumer.properties,让普通消费者可以消费系统的Topic
exclude.internal.topics=false
2)读取 offset
0.11.0.0 之前版本:
bin/kafka-console-consumer.sh --topic __consumer_offsets --zookeeper localhost:2181 --formatter
"kafka.coordinator.GroupMetadataManager\$OffsetsMessageFormatter"
--consumer.config config/consumer.properties --from-beginning
0.11.0.0 之后版本(含):
bin/kafka-console-consumer.sh --topic __consumer_offsets --zookeeper localhost:2181 --formatter
"kafka.coordinator.group.GroupMetadataManager\$OffsetsMessageFormatter"
--consumer.config config/consumer.properties --frombeginning
高效读写数据1. 顺序写磁盘
Kafka的producer生产数据,要写入到log文件中,写的过程是一直追加到文件末端,为顺序写。
官网有数据表明,同样的磁盘,顺序写能到600M/s,而随机写只有100K/s。这与磁盘的机械机构有关,顺序写之所以快,是因为其省去了大量磁头寻址的时间。
2. 零拷贝技术
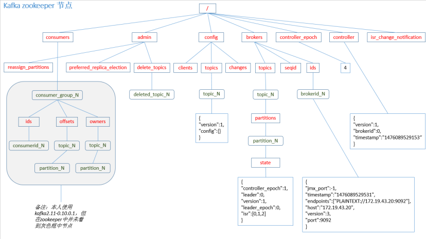
zk的作用Kafka集群中有一个broker会被选举为Controller,负责管理集群broker的上下线,所有topic的分区副本分配和leader选举等工作。
Controller的管理工作都是依赖于Zookeeper的。
事务Kafka从0.11版本开始引入了事务支持。事务可以保证Kafka在Exactly Once语义的基础上,生产和消费可以跨分区和会话,要么全部成功,要么全部失败。
---
Producer事务
为了实现跨分区跨会话的事务,需要引入一个全局唯一的Transaction ID,并将Producer获得的PID和Transaction ID绑定。这样当Producer重启后就
可以通过正在进行的Transaction ID获得原来的 PID。
为了管理Transaction,Kafka引入了一个新的组件Transaction Coordinator。Producer就是通过和Transaction Coordinator交互获得Transaction ID
对应的任务状态。TransactionCoordinator还负责将事务所有写入Kafka的一个内部Topic,这样即使整个服务重启,由于事务状态得到保存,进行中的事务状态
可以得到恢复,从而继续进行。
---
Consumer事务
上述事务机制主要是从Producer方面考虑,对于Consumer而言,事务的保证就会相对较弱,尤其是无法保证Commit的信息被精确消费。这是由于Consumer
可以通过offset访问任意信息,而且不同的Segment File生命周期不同,同一事务的消息可能会出现重启后被删除的情况。
Producer API消息发送流程
Kafka的Producer发送消息采用的是异步发送的方式。在消息发送的过程中,涉及到了两个线程——main线程和Sender线程,
以及一个线程共享变量——RecordAccumulator。main线程将消息发送给RecordAccumulator,Sender线程不断从RecordAccumulator
中拉取消息发送到Kafka broker。
---
batch.size: 只有数据积累到batch.size之后,sender才会发送数据。
linger.ms: 如果数据迟迟未达到batch.size,sender等待linger.time之后就会发送数据。
异步发送API
@Slf4j
public class Procuder {
// 带回调函数的API
public static void main(String[] args) {
SimpleDateFormat sdf = new SimpleDateFormat("yyyy-MM-dd HH:mm:ss");
// 1.读取kafka生产者的配置信息 具体配置参数可参考ProducerConfig,CommonClientConfigs
Properties props = new Properties();
props.load(ClassLoader.getSystemResourceAsStream("newProducer.properties"));
// 1.1自定义分区拦截器,可选
props.put(ProducerConfig.PARTITIONER_CLASS_CONFIG, "top.lvzhiqiang.testnewapi.CustomPartitioner");
// 2.创建producer对象
KafkaProducer<String, String> producer = new KafkaProducer<>(props);
// 3.发送数据
for (int i = 0; i < 10; i++) {
String value = "testnewapi" + i;
// 每条数据都要封装成一个ProducerRecord对象
producer.send(new ProducerRecord<>("test", value), new Callback() {
// 回调函数,该方法会在Producer收到ack时调用,为异步调用。
// 该方法有两个参数,分别是RecordMetadata和Exception,如果Exception为null,说明消息发送成功,反之说明消息发送失败。
// 注:消息发送失败会自动重试,不需要我们在回调函数中手动重试。
@Override
public void onCompletion(RecordMetadata recordMetadata, Exception e) {
if (null == e) {
log.info("分区:{},偏移量:{},值:{}", recordMetadata.partition(), recordMetadata.offset(), value);
} else {
log.error("{}", sdf.format(new Date()), e);
}
}
});
}
// 4.关闭资源 会做一些资源的回收,防止没达到send的要求时数据发送不出去
producer.close();
}
}
# 指定连接的kafka集群,broker-list
bootstrap.servers=hexo.lvzhiqiang.top:9093,hexo.lvzhiqiang.top:9094
# ack应答级别
acks=-1
# 重试次数
retries=3
# 批次大小,默认16k,只有数据积累到batch.size之后,sender才会发送数据
batch.size=16384
# 等待时间,默认1毫秒,如果数据迟迟未达到batch.size,sender等待linger.time之后就会发送数据
linger.ms=1
# RecordAccumulator缓冲区大小,默认32M
buffer.memory=33554432
# key,value的序列化类
key.serializer=org.apache.kafka.common.serialization.StringSerializer
value.serializer=org.apache.kafka.common.serialization.StringSerializer
同步发送API
同步发送的意思就是,Sender线程在工作发送消息时,同时阻塞main线程,直至Sender线程返回ack来通知main线程继续执行。
由于send方法返回的是一个Future对象,根据Futrue对象的特点,我们只需再调用Future对象的get方法即可实现同步发送的效果。
Consumer APIoffset维护
Consumer消费数据时的可靠性是很容易保证的,因为数据在Kafka中是持久化的,故不用担心数据丢失问题。
为了使我们能够专注于自己的业务逻辑,Kafka提供了自动提交offset的功能。
---
虽然自动提交offset十分简洁便利,但由于其是基于时间提交的,开发人员难以把握offset提交的时机。
因此Kafka还提供了手动提交offset的API。手动提交offset的方法有两种:分别是commitSync(同步提交)和commitAsync(异步提交)。
两者的相同点是,都会将本次poll的一批数据最高的偏移量提交;不同点是,commitSync阻塞当前线程,一直到提交成功,并且会自动失
败重试(由不可控因素导致,也会出现提交失败);而commitAsync则没有失败重试机制,故有可能提交失败。
---
虽然同步提交offset有失败重试机制,更可靠一些,但是由于其会阻塞当前线程,直到提交成功。因此吞吐量会收到很大的影响。
因此更多的情况下,会选用异步提交offset的方式。
---
无论是同步提交还是异步提交offset,都有可能会造成数据的漏消费或者重复消费。先提交offset后消费,有可能造成数据的漏消费;
而先消费后提交offset,有可能会造成数据的重复消费。
自动提交offset
@Slf4j
public class Consumer {
public static void main(String[] args) throws IOException {
SimpleDateFormat sdf = new SimpleDateFormat("yyyy-MM-dd HH:mm:ss");
// 1.读取kafka消费者的配置信息 具体配置参数可参考ConsumerConfig,CommonClientConfigs
Properties props = new Properties();
props.load(ClassLoader.getSystemResourceAsStream("newConsumer.properties"));
// 1.1重置消费者的offset,可选earliest(最早的)和latest(最新的,默认) 换组(没有初始偏移量)或者offset过期(数据被删除)时该属性会生效
// earliest:当各分区下有已提交的offset时,从提交的offset开始消费;无提交的offset时,从头开始消费
// latest:当各分区下有已提交的offset时,从提交的offset开始消费;无提交的offset时,消费新产生的该分区下的数据
props.put(ConsumerConfig.AUTO_OFFSET_RESET_CONFIG, "earliest");
// 2.创建consumer对象
KafkaConsumer<String, String> consumer = new KafkaConsumer<>(props);
// 3.订阅主题
consumer.subscribe(Collections.singletonList("test"));
while (true) {
// 4.拉取数据
ConsumerRecords<String, String> records = consumer.poll(Duration.ofMillis(1000L));
// 4.1消费数据
for (ConsumerRecord<String, String> record : records) {
log.info("分区:{},偏移量:{},值:{}", record.partition(), record.offset(), record.value());
}
}
}
}
# 指定连接的kafka集群,broker-list
bootstrap.servers=144.34.207.84:9093,144.34.207.84:9094
# 消费者组,只要group.id相同,就属于同一个消费者组
group.id=test
# 是否开启自动提交offset功能,默认true
enable.auto.commit=true
# 自动提交offset的时间间隔,默认1S
auto.commit.interval.ms=1000
# key,value反序列化类
key.deserializer=org.apache.kafka.common.serialization.StringDeserializer
value.deserializer=org.apache.kafka.common.serialization.StringDeserializer
手动提交offset
@Slf4j
public class ManuallySubmitConsumer {
public static void main(String[] args) throws IOException {
SimpleDateFormat sdf = new SimpleDateFormat("yyyy-MM-dd HH:mm:ss");
// 1.读取kafka消费者的配置信息 具体配置参数可参考ConsumerConfig,CommonClientConfigs
Properties props = new Properties();
props.load(ClassLoader.getSystemResourceAsStream("newConsumer.properties"));
// 1.1重置消费者的offset,可选earliest(最早的)和latest(最新的,默认)
props.put(ConsumerConfig.AUTO_OFFSET_RESET_CONFIG, "earliest");
// 1.2关闭自动提交offset
props.put("enable.auto.commit", "false");
// 2.创建consumer对象
KafkaConsumer<String, String> consumer = new KafkaConsumer<>(props);
// 3.订阅主题
consumer.subscribe(Arrays.asList("test"));
while (true) {
// 4.拉取数据
ConsumerRecords<String, String> records = consumer.poll(Duration.ofMillis(1000L));
// 4.1消费数据
for (ConsumerRecord<String, String> record : records) {
log.info("分区:{},偏移量:{},值:{}", record.partition(), record.offset(), record.value());
}
// 4.2.a同步提交,当前线程会阻塞直到offset提交成功(重试)才会拉取新的数据
consumer.commitSync();
// 4.2.b异步提交
consumer.commitAsync(new OffsetCommitCallback() {
@Override
public void onComplete(Map<TopicPartition, OffsetAndMetadata> offsets, Exception exception) {
if (exception != null) {
log.error("Commit failed for {}", offsets, exception);
}
}
});
}
}
}
自定义存储offset
offset除了可以存储在zookeeper或者内置的topic中。Kafka还可以选择自定义存储offset。
---
offset的维护是相当繁琐的,因为需要考虑到消费者的Rebalace。当有新的消费者加入消费者组、已有的消费者退出消费者组
或者所订阅的主题的分区发生变化,就会触发到分区的重新分配,重新分配的过程叫做Rebalance。
---
消费者发生Rebalance之后,每个消费者消费的分区就会发生变化。因此消费者要首先获取到自己被重新分配到的分区,并且定
位到每个分区最近提交的offset位置继续消费。要实现自定义存储offset,需要借助ConsumerRebalanceListener,以下
为示例代码,其中提交和获取offset的方法,需要根据所选的offset存储系统自行实现。
@Slf4j
public class CustomConsumer {
private static Map<TopicPartition, Long> currentOffset = new HashMap<>();
public static void main(String[] args) {
//创建配置信息
Properties props = new Properties();
//kafka集群,broker-list
props.put("bootstrap.servers", "144.34.207.84:9093");
//消费者组,只要group.id相同,就属于同一个消费者组
props.put("group.id", "test");
//关闭自动提交offset
props.put("enable.auto.commit", "false");
//Key和Value的反序列化类
props.put("key.deserializer", "org.apache.kafka.common.serialization.StringDeserializer");
props.put("value.deserializer", "org.apache.kafka.common.serialization.StringDeserializer");
//创建一个消费者
KafkaConsumer<String, String> consumer = new KafkaConsumer<>(props);
SimpleDateFormat sdf = new SimpleDateFormat("yyyy-MM-dd HH:mm:ss");
//消费者订阅主题
consumer.subscribe(Arrays.asList("test"), new ConsumerRebalanceListener() {
//该方法会在Rebalance之前调用
@Override
public void onPartitionsRevoked(Collection<TopicPartition> partitions) {
commitOffset(currentOffset);
}
//该方法会在Rebalance之后调用
@Override
public void onPartitionsAssigned(Collection<TopicPartition> partitions) {
currentOffset.clear();
for (TopicPartition partition : partitions) {
//定位到最近提交的offset位置继续消费
consumer.seek(partition, getOffset(partition));
}
}
});
while (true) {
//消费者拉取数据
ConsumerRecords<String, String> records = consumer.poll(Duration.ofMillis(1000L));
//消费数据
for (ConsumerRecord<String, String> record : records) {
log.info("{},offset={},key={},value={}", sdf.format(new Date()), record.offset(), record.key(), record.value());
currentOffset.put(new TopicPartition(record.topic(), record.partition()), record.offset());
}
//异步提交
commitOffset(currentOffset);
}
}
//获取某分区的最新offset
private static long getOffset(TopicPartition partition) {
return 0;
}
//提交该消费者所有分区的offset
private static void commitOffset(Map<TopicPartition, Long> currentOffset) {
}
}
自定义Interceptor